Первый крестовый поход. Захват Иерусалима. Государства крестоносцев на Ближнем Востоке
Первый крестовый поход (1096–1099 гг.) — это ключевое событие, изменившее историю Ближнего Востока. Вот его хронология, итоги и структура созданных государств.
Ход Первого крестового похода
Поход начался после призыва папы Урбана II в 1095 году освободить Иерусалим от мусульман. Он проходил в два этапа:
-
Поход бедноты (1096): Стихийное движение крестьян и мелкого рыцарства под предводительством Петра Пустынника и Вальтера Голяка. Почти полностью уничтожен турками в Малой Азии.
-
Поход западно-европейских князей (1096–1099): Основные военные силы под руководством европейских феодалов (Готфрид Бульонский, Раймунд Тулузский, Боэмунд Тарентский и др.). Именно они достигли цели.
Ключевые этапы пути:
-
Осада и взятие Антиохии (1097–1098): Долгая и тяжелая осада, закончившаяся захватом города. Вскоре крестоносцы сами оказались в осаде и сумели разбить армию мосульского атабега Кербоги.
-
Захват Иерусалима (июль 1099): После изнурительного перехода, 15 июля 1099 года крестоносцы штурмом взяли город. Захват сопровождался масштабной резней мусульманского и еврейского населения, что на века закрепило в памяти сторон глубокую травму (прим. Imha: память о зверствах крестоносцах до сих пор присутствует в головах арабов, и это, в свое время, препятствовало организации военно-исторической реконструкции в Египте (реконструкции битвы при Пирамидах)).
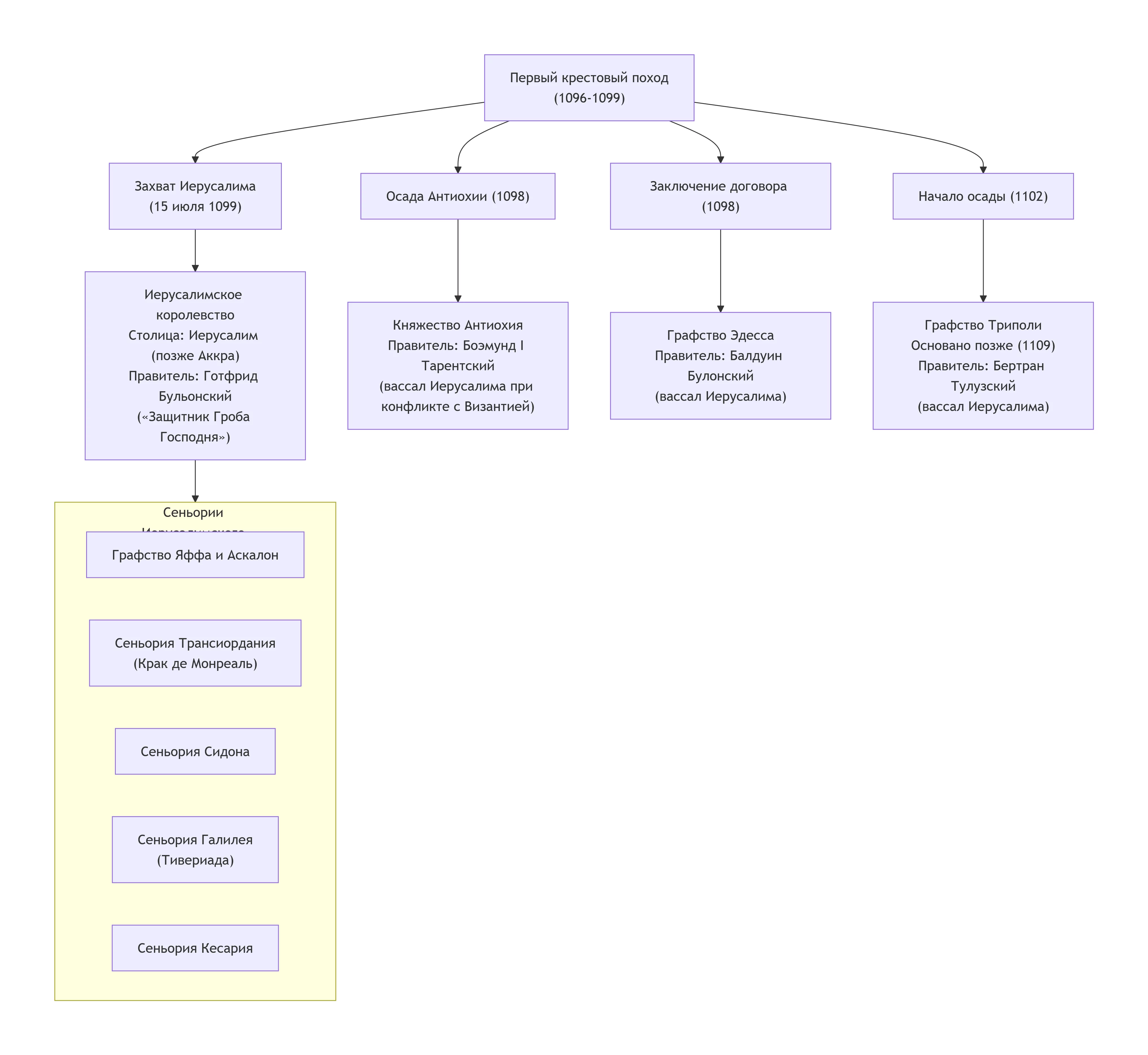
Государства крестоносцев на Востоке
После успеха похода были основаны четыре основных государства, показанных на карте. Их устройство повторяло западноевропейские феодальные порядки.
Почему государства крестоносцев в итоге пали?
Несмотря на первоначальный успех, все эти государства просуществовали относительно недолго (Эдесса пала первой в 1144 г., а последний оплот — Акра — в 1291 г.). Основные причины их упадка:
-
Демографическая слабость: Постоянный приток людей из Европы был недостаточен. Крестоносцы всегда оставались небольшим правящим меньшинством, окруженным враждебным местным населением.
-
Геополитическая изоляция: Государства были узкой полосой вдоль побережья, отрезанными от метрополии. Соседние мусульманские государства (сперва сельджукские эмираты, затем объединенные под властью Занги, Нур ад-Дина и Салах ад-Дина) имели подавляющее преимущество в людских ресурсах.
-
Феодальная раздробленность: Государства часто враждовали друг с другом (особенно Антиохия и Эдесса), а внутри них шла борьба между баронами и королями, что мешало выработке единой политики.
-
Угасание энтузиазма в Европе: После Первого похода масштабные экспедиции из Европы становились реже. Крестоносцы были предоставлены сами себе.
-
Военно-техническое паритет: Изначальное превосходство тяжелой рыцарской кавалерии со временем было нейтрализовано тактикой и численностью мусульманских армий.
Первый крестовый поход создал на Ближнем Востоке хрупкие, не жизнеспособные, колониальные анклавы, чье существование с самого начала было под большим вопросом из-за географической и демографической уязвимости.


Посетители, находящиеся в группе Гости, не могут оставлять комментарии к данной публикации.